SCIENCE

News in English

SciFri Book Club - The End of Everything (Astrophysically Speaking)
Katie Mack, astrophysicist and author of The End of Everything (Astrophysically Speaking) Join us online for a livestream with the author on the science topics featured in the SciFri Book Club pick for April 2024. Sign up for Our Newsletter Subscribe to SciFi Book Club emails to stay updated on our monthly read sand join us for community discussions.
#SCIENCE #English #NZ
Read more at Science Friday
MIT Space Exploration Initiative - The MAPP Rover
MIT Space Exploration Initiative is preparing its follow-up mission, IM-2, for launch later this year. Aboard the craft will be several NASA payloads, including a drill and mass spectrometer. There will also be a rover called the Mobile Autonomous Prospecting Platform (MAPP), built by Colorado company Lunar Outpost. The MIT Media Lab is famous for interdisciplinary approach to technology, melding technology and human culture.
#SCIENCE #English #NA
Read more at Astronomy Magazine
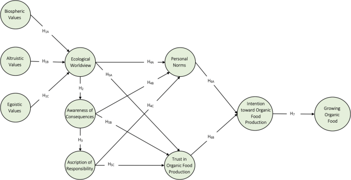
The Effects of Personal Values on Organic Food Production
Norms Personal norms Schwartz (1977) believes that social norms are at the level of a social structure, whereas personal norms is internalized attitudes. Hence, we propose the following hypotheses: H 5a : Ecological worldview positively affects intention toward organic food production.
#SCIENCE #English #MY
Read more at Nature.com
Slowing the Aging Process in Humans
Proteins found in tiny, indestructible tardigrades can be a key ingredient in slowing the aging process in humans, scientists claim. However, it will take more work to show these proteins are a veritable fountain of youth — for now, the researchers have only early hints from lab-dish experiments. For the study, researchers focused on a protein called CAHS D, which transforms into a gel-like consistency when introduced to human cells.
#SCIENCE #English #KE
Read more at Livescience.com
Citizen Science Projects and Eclipses
Citizen CATE Experiment mobilizes volunteers to set up telescopes along the eclipse path. Participants from all backgrounds can work together with NASA to make discoveries possible before, during, and after an eclipse.
#SCIENCE #English #ID
Read more at Science@NASA
Chhatrapati Sambhajinagar
Winchester International English School organised the 5th annual Science Exhibition. Director of MarkSys Intergrators Naresh Thole was the chief guest. The company HR Head Shilpa Rathod was the guest of honour.
#SCIENCE #English #IN
Read more at Lokmat Times
The Space Shuttle That Fell to Earth
In India, the news was abuzz about Kalpana Chawla aboard the STS-107 mission. For many young Indians, like the pre-teen me, she was a beacon of success, motivation and ambition. Twenty-one years since then, a three-part BBC documentary, The Space Shuttle That Fell to Earth, talks to NASA and loved ones of the crew.
#SCIENCE #English #IN
Read more at Down To Earth Magazine
From the International Science Council (ISC): A Working Paper
The report offers a comprehensive analysis of the integration of artificial intelligence in science and research across various countries. It addresses both the advancements made and the challenges faced in this field, making it a valuable read for science leaders, policy-makers, AI professionals, and academics. This working paper provides fundamental information and access to resources from countries from all parts of the world, at various stages of integrating AI into their research ecosystems:
#SCIENCE #English #IN
Read more at LJ INFOdocket
Do Scholars Respond Faster Than Google Trends in Discussing COVID-19 Issues?
This article has been reviewed according to Science X's editorial process and policies. The study juxtaposes GT data with academic research, illuminating the breadth and depth of scientific engagement with COVID-19 issues compared to public inquiries.
#SCIENCE #English #BW
Read more at Medical Xpress
ML Modeling in Slums in Kenya
In the early days, Nairobi has exhibited spatial patterns that reflect divisions based on social class. This urban segregation is evident in terms of spatial and economic deprivation44. Slums, where 60% of urban residents reside, are concentrated in a mere 4% of the total built-up area. In contrast, the central localities, where most of the slums are predominantly occupied by low- and middle-income groups.
#SCIENCE #English #AU
Read more at Nature.com